通知公告

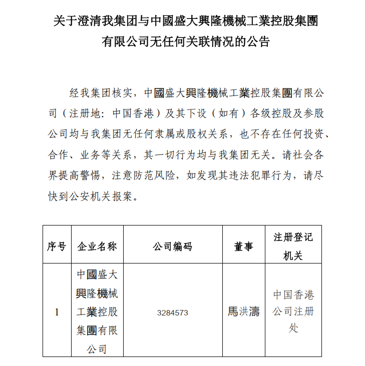
关于澄清我集团与中国盛大兴隆机械工业����� �������Ƴ������������ �������Ƴ������������ �������Ƴ������������ �������Ƴ�������控����� ���������� �������Ƴ������������ �������Ƴ������������ �������Ƴ������������ �������Ƴ���������Ƴ�������股集团����� �������Ƴ������������ �������Ƴ����������� �������Ƴ������������ �������Ƴ�������有限公司无任何关联情况的公告

发布时间:2023-07-28 文章来源:战略发展部

附件:

相关文档: